This article is Part 5 of a 10-part series exploring the Kodi multi-media player's music file scanning and metadata scraping processes via logic flow diagrams.
Searching for general information on managing your Kodi music library and serving content? See the official Kodi Wiki.
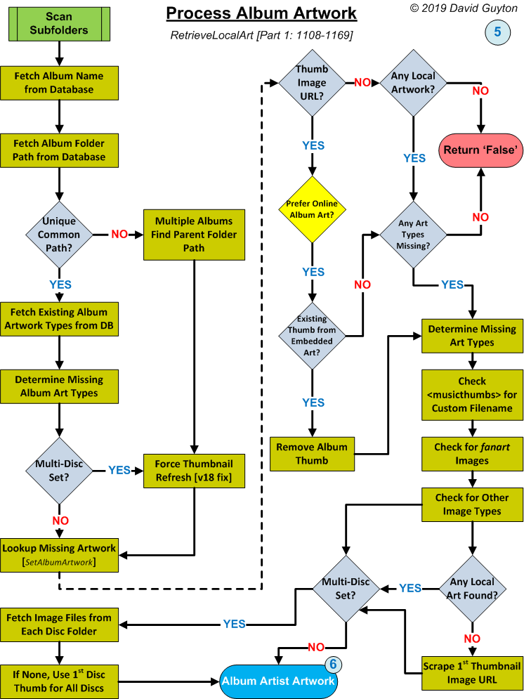
Album Artwork Processing
In Phase 4, default artwork for each album was established. Phase 5 completes the album sorting process, determines if local or remote album artwork should be applied, and cleans up multi-disc album art. It handles the following tasks:
- Resolve duplicate album entries
- Evaluate local artwork
- Determine whether to use local or remote album art
- Scrape album art as needed
- Normalize multi-disc album artwork

The bracketed numbers just below the diagram title are line numbers in Kodi's music scanning code (MusicInfoScanner.cpp) found at https://github.com/xbmc/xbmc/blob/Leia/xbmc/music/infoscanner/MusicInfoScanner.cpp
Next up is Phase 6: Album Artist Artwork